2021过完年回广州要隔离14天吗
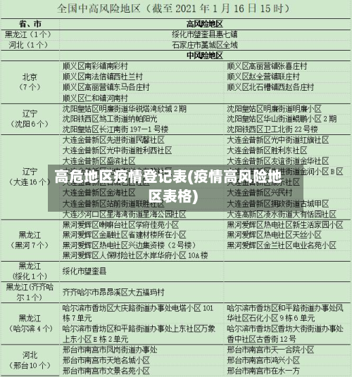
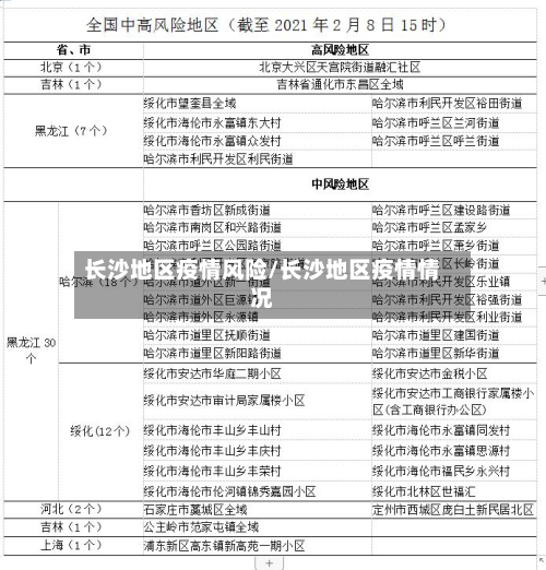
021年春节过后回广州是否需要隔离14天 ,取决于你的旅行史和个人所在地区的风险等级 。具体情况如下:国内高危地区:来自这些地区的人员需要接受14天集中隔离医学观察,并在第1天和第14天进行新冠病毒核酸检测。国内中等风险地区:如果有过疫情风险地区生活史,需要居家隔离14天,抵达当天做核酸检测 ,并接受社区管理。

021过完年回广州是否需要隔离14天,取决于返回人员的出发地及疫情风险等级:国内高危地区:对近14天有高危地区生活史的回粤人员,需要进行14天集中隔离医学观察 ,并于1日、14日进行新冠病毒核酸检测。

总结:2021年广州对入境人员实施21天隔离(14天集中+7天居家)后,需继续完成7天自我健康监测,期间无需集中隔离但需遵守健康管理要求 。若返回其他地区 ,需根据目的地政策决定是否需要额外隔离,建议提前询问确认。
国外入境人员(目的地为广州市)隔离要求:实施“集中隔离14天+居家隔离7天+自我健康监测7天 ”。集中隔离14天:在指定隔离酒店完成,期间接受医学观察 。居家隔离7天:需满足单人单户条件 ,不得外出,由社区监督执行。自我健康监测7天:非必要不外出,若出现发热 、干咳、乏力等症状 ,需立即报告并就医。
021过完年回广州要隔离14天吗 国内高危地区:对近14天有高危地区生活史的回粤人员,进行14天集中隔离医学观察,并于1日、14日进行新冠状病毒核酸检测,并由相关机构和社区负责对相关人员进行严格管控 。
中风险地区:实施“居家隔离14天” ,需满足单独房间、单独卫生间且门可关闭的条件。高风险所在地级市/盟/直辖市的区:实施“7天居家隔离+7天居家健康监测”,期间减少流动,外出做好防护 ,不参加聚集活动。
2021过完年回广州要隔离14天吗-今年春节后回广州要不要隔离
021过完年回广州是否需要隔离14天,取决于返回人员的出发地及疫情风险等级:国内高危地区:对近14天有高危地区生活史的回粤人员,需要进行14天集中隔离医学观察 ,并于1日 、14日进行新冠病毒核酸检测 。
021过完年回广州要隔离14天吗 国内高危地区:对近14天有高危地区生活史的回粤人员,进行14天集中隔离医学观察,并于1日、14日进行新冠状病毒核酸检测 ,并由相关机构和社区负责对相关人员进行严格管控。
021年春节过后回广州是否需要隔离14天,取决于你的旅行史和个人所在地区的风险等级。具体情况如下:国内高危地区:来自这些地区的人员需要接受14天集中隔离医学观察,并在第1天和第14天进行新冠病毒核酸检测 。
国外入境人员(目的地为广州市)隔离要求:实施“集中隔离14天+居家隔离7天+自我健康监测7天”。集中隔离14天:在指定隔离酒店完成 ,期间接受医学观察。居家隔离7天:需满足单人单户条件,不得外出,由社区监督执行。自我健康监测7天:非必要不外出,若出现发热、干咳 、乏力等症状 ,需立即报告并就医 。
春节后去广州是否需要核酸证明: 春节后去广州一般是需要核酸证明的,但具体的还需要看当地的政策。 根据国家卫健委的要求,1月28号3月8号期间 ,返乡人员需要在出发地或者到达地做核酸检测,并居家检测14日,每7日进行1次核酸检测。不过这一政策主要针对的是返回农村地区的人员 。
021年最新到广州隔离规定(省外)如下:中高风险地区回广州 集中隔离:对有中高风险地区旅居史的来(返)穗人员 ,实施“集中隔离14天 ”,在14天开展核酸检测,第14天双采双检。
体温登记表备注怎么填
填写注意事项语言简洁:备注需直击要点 ,避免冗长描述;信息真实:确保内容准确,与实际情况一致;符合规范:根据公司或机构要求补充信息(如疫情期间需登记行程);及时更新:若体温或状态变化,需在备注中追加记录。
体温登记表备注栏的填写方式如下:基本信息补充 在备注栏中 ,可以首先对基本信息进行必要的补充 。例如,当表格中的“姓名”或“联系方式”字段因特殊原因(如隐私保护、信息录入错误等)未能完整填写时,可以在备注栏中简要说明原因或提供正确的联系方式。
体温登记表备注栏的填写方法如下:异常信息备注:体温异常:如果某人的体温超过了正常范围,需在备注栏注明“体温异常 ” ,并附上具体的体温数值。症状描述:如有咳嗽、乏力 、胸闷等其他相关症状,也应在备注栏进行简要描述 。
没有健康码可不可以坐飞机?
尽管没有健康码也可以坐飞机,但老人仍需注意个人防护 ,如佩戴口罩、保持社交距离等。在飞行过程中,老人应密切关注自己的身体状况,如有不适应及时向机组人员寻求帮助。综上所述 ,70岁的老人即使没有健康码,仍然可以乘坐飞机 。但为了确保顺利出行,建议提前询问机场并准备必要的替代证明。同时 ,老人也应注意个人防护和身体状况的监测。
综上所述,老人家坐飞机没有健康码一般是可以上飞机的,但为确保行程顺利 ,建议提前联系当地机场或航空公司了解具体政策,并做好相应的准备。
综上所述,老年人没有健康码又不识字时,可以通过寻求陪同人员、机场工作人员协助以及准备必要的证明材料等方式顺利乘坐飞机 。
综上所述 ,老年人没有健康码是可以坐飞机的,但需要在乘机当天到机场寻求工作人员的协助,并提前了解机场的具体操作流程和要求。
老年人没有健康码可以乘坐飞机的。疫情期间乘坐长途汽车 、火车、坐飞机都需要健康码 ,针对老年人、小孩没有手机可以有以下几种方式申请健康码:各地的健康码基本上都有代领功能,以便利老人 、小孩等无智能手机的用户出行 。
老人没有健康码,可以通过以下方式乘坐飞机:前往社区或村委审核办理:老人可以前往其所在地的社区或村民委员会 ,说明自己需要出行且没有健康码的情况。社区或村委将根据实际情况进行审核,并帮助老人完成相关的健康证明或出行证明的办理。
传染病与医院感染管理工作岗位职责制度的区别
〖壹〗、传染病及医院感染管理工作岗位职责制度传染病管理制度要认真贯彻执行《中华人民共和国传染病防治法》、《中华人民共和国传染病防治法实施办法》,严格传染病管理 ,严格控制传染病传播及流行 。
〖贰〗、医院内感染与传染病之间存在明显区别,感染的病原体不一定具有传染性,而传染病则必须由具有传染性的病原体引起。医院内感染重点关注在医疗机构内获得的感染 ,而传染病则涵盖了所有具有传染性的病原体所引起的疾病。在实际操作中,医疗机构需要对医院内感染进行严格管理,同时也要加强对传染病的预防和控制 。
〖叁〗 、疾病防控与监测:通过早期诊断、病例上报和流行病学调查,协助公共卫生部门监测流感、结核病 、艾滋病等疫情动态。隔离与感染控制:对霍乱、鼠疫、新冠病毒感染等强传染性疾病实施严格隔离措施 ,防止院内交叉感染和社区传播。
〖肆〗 、医院传染病管理相关部门职责如下:医院感染管理委员会:是医院传染病防治的核心组织,负责制定和监督医院感染管理政策和指导方针,确保医院内各项工作符合法规要求 ,并根据实际情况进行调整和完善 。医院感染科:负责制定感染管理政策、组织实施感染控制措施、监测感染发生情况 、分析感染原因等。
〖伍〗、科室医院感染管理员的职责主要包括以下几个方面:制定、更新和实施感染控制政策:医院感染管理员负责制定和更新医院的感染控制政策和流程,这些政策涵盖了手卫生 、消毒和环境清洁等方面的指导,确保医院内的感染控制工作有章可循。

疫情防控的通知5篇
公司疫情防控告知书模板(精选5篇)(篇一) 《通知》要求 ,本部各部门、所属各单位,一是员工近期不得前往疫情中高风险地区;二是要加强人员管理,减少聚集聚会;三是要压实主体责任 ,确保安全稳定;四是要强化物资储备,做到有备无患;五是要做好个人防护,培养良好习惯;六是要加强组织领导 ,认真履行职责。
疫情防控的通知 篇1 各设区市、赣江新区疫情防控指挥部,省疫情防控指挥部各成员单位,省直有关卫生健康单位: 近期,国内多地报告新冠肺炎本土确诊病例或无症状感染者 ,为巩固全省防控成果,保障公众身体健康,现就加强常态化疫情防控工作通知如下: 强化个人防护措施 。
自新冠肺炎疫情以来 ,我院认真贯彻落实___关于做好疫情防控工作的系列重要指示精神,把人民群众生命安全和身体健康放在第一位,在县委县政府和县卫健委的统一领导下 ,坚定信心,同舟共济,科学防治 ,精准施策有序开展疫情防控工作,以责任和担当筑起了疫情防控的“铜墙铁壁”,现已取得了阶段性成效。