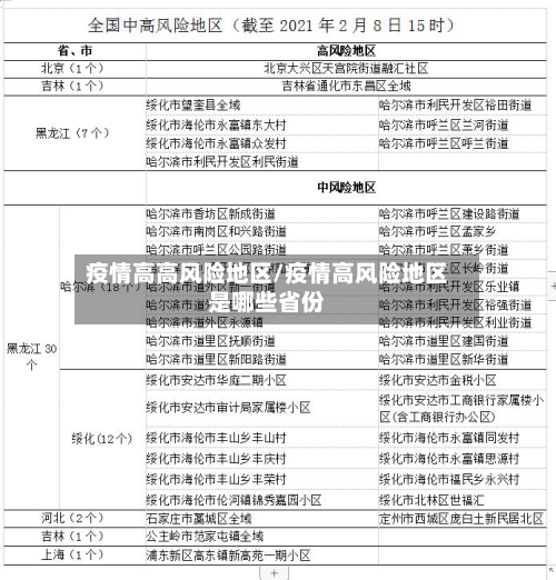
高风险中风险低风险划分标准一览
〖壹〗 、低风险地区:无确诊病例,或连续14天无新增确诊病例的地区被划定为低风险地区。该标准强调区域内疫情传播风险极低 ,社会面防控压力较小,居民生活生产秩序基本正常 。中风险地区:需同时满足以下两个条件之一:14天内有新增确诊病例,且累计确诊病例不超过50例;累计确诊病例超过50例 ,但14天内未发生聚集性疫情。

〖贰〗、高风险地区界定:累计病例数超过50例,且14天内有聚集性疫情发生。中风险地区标准:14天内新增确诊病例,累计不超过50例 ,或累计超过50例但14天内无聚集性疫情 。低风险地区特征:无确诊病例或连续14天无新增病例。

〖叁〗、法律分析:低中高风险等级划分标准低风险:无确诊病例或连续14天无新增确诊病例;中风险:14天内有新增确诊病例,累计确诊病例不超过50例,或累计确诊病例超过50例 ,14天内未发生聚集性疫情;高风险:累计病例超过50例,14天内有聚集性疫情发生。

〖肆〗 、法律分析:低风险:无确诊病例或连续14天无新增确诊病例;中风险:14天内有新增确诊病例,累计确诊病例不超过50例,或累计确诊病例超过50例 ,14天内未发生聚集性疫情;高风险:累计病例超过50例,14天内有聚集性疫情发生 。
〖伍〗、低风险(Low Risk):这类风险的发生概率低,对个人、财产或环境的影响较小。可能仅造成微小的损失或影响。通常不需要特殊的风险管理措施 ,但应保持必要的警惕 。 较低风险(Moderate Risk):风险的发生概率较低,但可能对个人 、财产或环境造成一定程度的损失或影响。
怎么查高风险地区
〖壹〗、在微信中查询中高风险地区,可通过国务院客户端小程序实现 ,具体操作如下:打开微信并进入小程序界面启动微信APP,点击底部导航栏的“发现 ”选项,在发现页中选取“小程序”入口。搜索并进入国务院客户端小程序在小程序搜索框中输入“国务院客户端” ,从搜索结果中选取官方小程序,点击进入后找到“疫情风险查询 ”功能模块。
〖贰〗、打开微信搜索功能打开手机中的微信app,点击顶部“搜索”选项 。进入粤省事小程序在搜索页面输入“粤省事” ,点击搜索结果中的“粤省事 ”小程序。进入疫情区域页面在粤省事首页点击“疫情区域”选项,进入风险地区查询页面。查看风险地区名单页面会直接显示全国高风险和中风险地区列表,用户可滑动查看完整信息 。
〖叁〗 、可以通过支付宝的疫情风险等级查询功能来查看地区是否为高风险地区,具体操作如下:工具准备:确保手机为智能机型(如示例中的小米11) ,系统版本符合要求(如MIUI12),并安装支付宝APP(版本20或兼容版本)。进入市民中心:打开支付宝软件,在首页底部菜单栏点击“市民中心”选项。
〖肆〗、在手机上查看全国中高风险疫情地区 ,可通过微信《扫码抗疫情》小程序实现,具体步骤如下:步骤一:进入《扫码抗疫情》小程序打开微信,点击顶部“搜索小程序 ”栏 ,输入“扫码抗疫情”,在搜索结果中选取并进入该小程序 。
高风险地区怎么定义
高风险地区定义:高风险地区指的是新冠病毒传播风险极高的区域,病例数量多且存在聚集性疫情。划分标准:除了累计确诊病例超过50例外 ,还需要满足14天内有聚集性疫情发生的条件。这两个条件同时满足时,该地区才会被划分为高风险地区 。防疫要求:高风险地区需要实行“内防蔓延、外防输出”的策略,采取疫区封锁、限制人员聚集等措施 ,以有效控制疫情的传播。
高风险地区原则上将感染者居住地以及活动频繁且疫情传播风险较高的工作地和活动地等区域划定。具体说明如下:感染者居住地:若某区域出现确诊病例或无症状感染者,其居住的地点会被纳入高风险区划定范围 。
高风险地区是指本行政区域内累计确诊病例超过50例,且14天内有聚集性疫情发生。关于高风险地区的定义,可以进一步从以下几个方面理解:地域:高风险地区的划分是基于具体的行政区域 ,如街道或地区。时间:在判断是否为高风险地区时,会考虑过去14天内的疫情情况。
感染人数与传播速度:若某地区短期内出现大量确诊病例或聚集性疫情,且存在社区传播风险 ,可能被划为高风险区 。防控难度:人口密集 、医疗资源紧张或流动性大的区域(如城中村、交通枢纽),若疫情难以快速控制,可能升级为高风险。
高风险地区:除了采取中风险地区的部分措施外 ,防控更为严格。会启动强化监测,出现感染来源不明病例时,确定在一定区域范围的医疗机构 ,有传播风险的场所、单位和社区开展重点人群的强化监测,时限为自疫情发现开始,持续至末例病例报告后14天 。
以近来的状态来看 ,各地区域做好防御为基础,坚决不扎堆 、不聚集吃喝。风险区的定义:高风险地区:一般是指累计新冠病例超过了50例,同时〖Fourteen〗、天内是有聚集性疫情发生。

高风险地区怎么划分?
〖壹〗、一个地区如果累计确诊病例超过50例,并且14天内有聚集性疫情发生 ,则会被划分为高风险地区 。以下是关于高风险地区的进一步说明:高风险地区定义:高风险地区指的是新冠病毒传播风险极高的区域,病例数量多且存在聚集性疫情。划分标准:除了累计确诊病例超过50例外,还需要满足14天内有聚集性疫情发生的条件。这两个条件同时满足时 ,该地区才会被划分为高风险地区 。
〖贰〗 、高风险地区的划分通常由政府或卫生健康部门根据疫情形势动态调整,主要依据感染人数、传播风险、防控需求等因素综合判定。以下是具体说明:核心划分标准 感染人数与传播速度:若某地区短期内出现大量确诊病例或聚集性疫情,且存在社区传播风险 ,可能被划为高风险区。
〖叁〗 、划分基本单位:一般以县区、街道、乡镇 、社区等为基本单位进行分区分级 。通过这种相对集中的区域划分,能够更精准地掌握当地疫情的实际情况,包括感染人数、传播范围等关键信息 ,为后续的风险等级判定提供基础数据。划分考虑因素:综合考虑发病时间和疫情情况等因素。
〖肆〗、根据《关于依法科学精准做好新冠肺炎疫情防控工作的通知》,高风险地区的分级标准为累计确诊病例超过50例,并且14天内发生过聚集性疫情。这意味着 ,如果一个地区在较短时间内出现大量病例,且病例间存在明显的聚集现象,该区域就有可能被划定为高风险地区 。
〖伍〗、低中高风险地区的划分主要依据疫情的严重程度 、传播风险以及防控需求,具体划分标准通常由国家或地方卫生健康部门根据疫情形势动态调整 ,一般可通过微信“城市服务”中的“中高风险地区查询 ”功能查看实时信息。